为深入贯彻习近平总书记在党史学习教育动员大会上的重要讲话精神,推进党史学习教育走深走实,ladbrokes立博分党校按照公司党校教育培训计划和工作要求,围绕“学党史、筑信仰、担使命、庆百年”主题,结合“我为师生办实事”志愿实践活动,以志愿服务推动党史学习教育形式和内容不断丰富,把学党史与志愿服务深度融合,让志愿实践助力党课教育“升温”。
优化课程设置 “学党史”突出重点
在理论教育环节,公司讲师团提前分工、充分备课,在紧扣培训主题的同时,将党史知识融入课程。党委书记张石梅以《认知,认同,信仰》为题讲授第一课。党委副书记苏智讲授了《党的光辉历史》。

专职组织员曹婉露,员工思政教师王超、李蕊、宋卫国和刘永超分别以《发展党员程序和手续》《党的组织制度与党纪党风、党员的权利和义务》《端正入党动机》《党的性质、宗旨、基本路线与总体布局》《走进党史校史》为题进行讲授。

创新实践形式 “办实事”升温学习
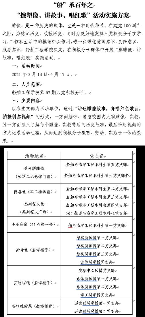
集团的哈军工纪念馆及各种文化塑像是公司的特色校史文化传承符号。理论培训结束之后,ladbrokes立博分党校组织入党积极分子进行“擦塑像,讲故事,唱红歌”特色实践活动。本次实践活动为公司“船”承百年系列活动,由公司员工党务中心于前期制定实施方案,将各支部319名积极分子对应公司陈赓像等7个塑像群组。通过“讲述塑像故事,齐唱红色歌曲,拍摄创意视频”的形式,一方面缅怀、清洁校园内人物雕像、实物,另一方面深入了解每个塑像、实物背后的历史故事,最后采用视频的方式记录活动过程,从而达到对入党积极分子教育、考察于一体的效果。

参加活动的同学带着扫把、水桶、抹布等清洁工具,前往“陈赓像”“受命群雕像”等处开展活动。同学们齐心协力为塑像打扫灰尘让雕像焕然一新,同时也更深入地了解雕像背后的事迹以及哈军工建立的历史故事。在陈赓像前,大家对哈军工、哈船院、哈工程师生、员工心中永远的老经理陈赓同志在哈军工建设和发展过程中留下的宝贵财富深深敬佩。在徐玉如院士塑像前,同学们领悟学习了徐院士在水下智能机器人技术研究工作中“严谨、求实、拼搏、奉献、勇攀高峰”的精神以及高瞻远瞩、团结合作的人格魅力。

活动结束后,《我和我的祖国》、《没有共产党就没有新中国》等一首首红色歌曲在校园响起,同学们通过唱红歌的形式缅怀、纪念每一位塑像人物。
本次入党积极分子培训既有内涵丰富的理论党课,又有意义深远的实践活动,将有意义的事情做得有意思。理论学习帮助积极分子对进一步端正入党动机,积极向党组织靠拢;实践培训引导其重温历史,学习老一辈共产党员无私奉献、敢为人先的精神。参加学习的积极分子倍受鼓舞,纷纷表示,要不断强化理论武装,做到学史明礼;发挥好政治引领,做到学史增信;参加好专题培训,做到学史崇德;投身于社会实践,做到学史力行。在今后不断提升自己,扎根船海领域,服务龙江建设!





