ladbrokes立博-公司官网
集团首页
English
导航
首页
关于我们
ladbrokes立博简介
历史沿革
组织结构
现任领导
公司文化
公司荣誉
党建工作
组织建设
队伍建设
思想建设
工作动态
团队队伍
团队概况
学术团队
导师介绍
硕士生导师
博士生导师
教师介绍
正高级
副高级
中级及以下
人才培养
本科生培养
硕士生培养
博士生培养
职工培养
科学研究
学术活动
科研动态
科研成果
实验条件
合作交流
国际会议
国际平台
国际交流
员工工作
创新实践
就业指导
心理健康
资助管理
员工工作
员工动态
员工影集
员工基金
员工信息
英才招聘
ladbrokes立博简介
学术团队简介
人才引进政策
团队招聘信息
人才招聘
专业介绍
公司形象宣传片
集团招生宣传片
典型就业案例
黑龙江省造船工程学会
学会简介
学会动态
当前位置:
首页
通知公告
工作通告
通知公告
工作通告
学术活动
教务公告
行业动态
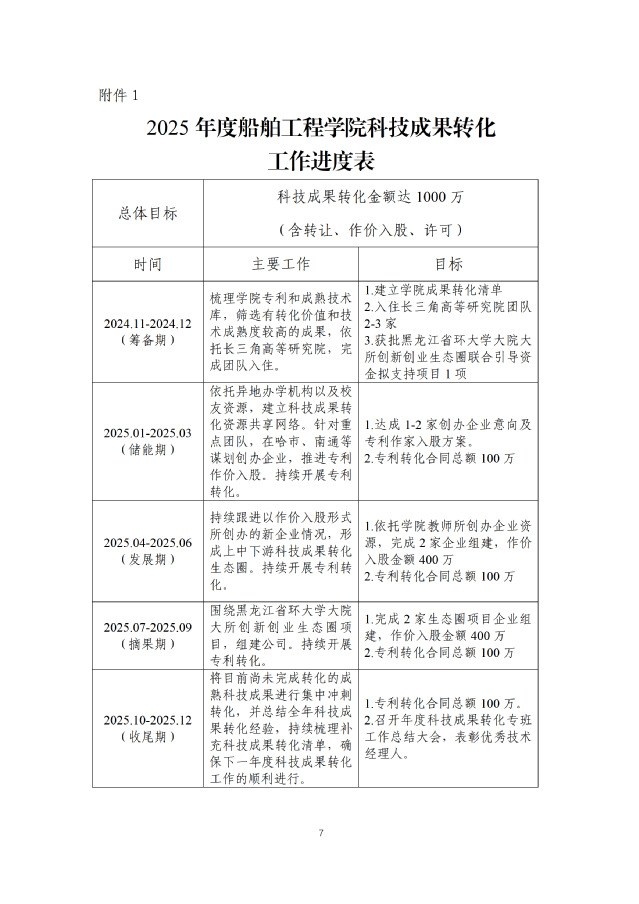
关于印发《ladbrokes立博科技成果转化工作专班方案》的通知
发布时间:2024-11-28
浏览次数:
12
0451-82519910
版权所有 © 2015 ladbrokes立博 管理维护:ladbrokes立博
地址:哈尔滨市南岗区南通大街145号ladbrokes立博船海楼 技术支持:信息化处 邮编:150001
官方微信平台